What You'll See
A focused walkthrough of the WiseVision stack, adapted to your environment and goals
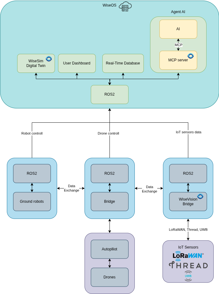
WiseOS
See how Zenoh-based ROS 2 connectivity, Data Black Box telemetry and LoRaWAN bridges work in practice.
MCP ROS2
Watch AI agents interact with ROS 2 using natural language – inspecting topics, calling services, issuing commands.
Digital Twins
Explore high-fidelity 3D simulations built on O3DE, NVIDIA Isaac Sim and Genesis for scenario testing.
Ways to Engage
💬 Discovery Call
A 30-minute conversation to understand your challenges and see if WiseVision is a fit.
Best for: Initial exploration
🎯 Technical Demo
A 60-minute live walkthrough of WiseOS, MCP ROS2 and Digital Twins with Q&A.
Best for: Engineering teams evaluating the stack
🔬 Proof of Concept
A scoped pilot in your environment to validate integration and performance.
Best for: Pre-deployment validation
Examples in Action
Short clips showing WiseOS capabilities (click to enlarge)
AI Agent Chat with ROS 2
Natural language interaction with ROS 2 systems via MCP ROS2.
MCP ROS2 Server
How AI agents discover and interact with ROS 2 topics and services.
Digital Twin – Drone Operations
AI-driven mission planning in a simulated environment before real deployment.
Natural Language Commands
Issue commands to robots using plain language via MCP ROS2.
Ready to See It Live?
Book a demo and we'll show you how WiseVision fits your specific use case
Explore on GitHub • Open-source core (MPL-2.0)
